首页
部门概况
部门简介
高新技术处
社会发展科技处
基础研究与国际合作处
先进技术处
科技合作处
平台与基地处
成果奖励处
人文社科艺术处
项目管理中心
质量管理办公室
科研机构
重点科研基地
校级科研机构、中心
产学研合作
政策法规
国家政策法规
上海市政策文件
上海大学政策文件
办事流程
下载专区
理工
人文
先进技术
综合
子网链接
人文社科艺术处
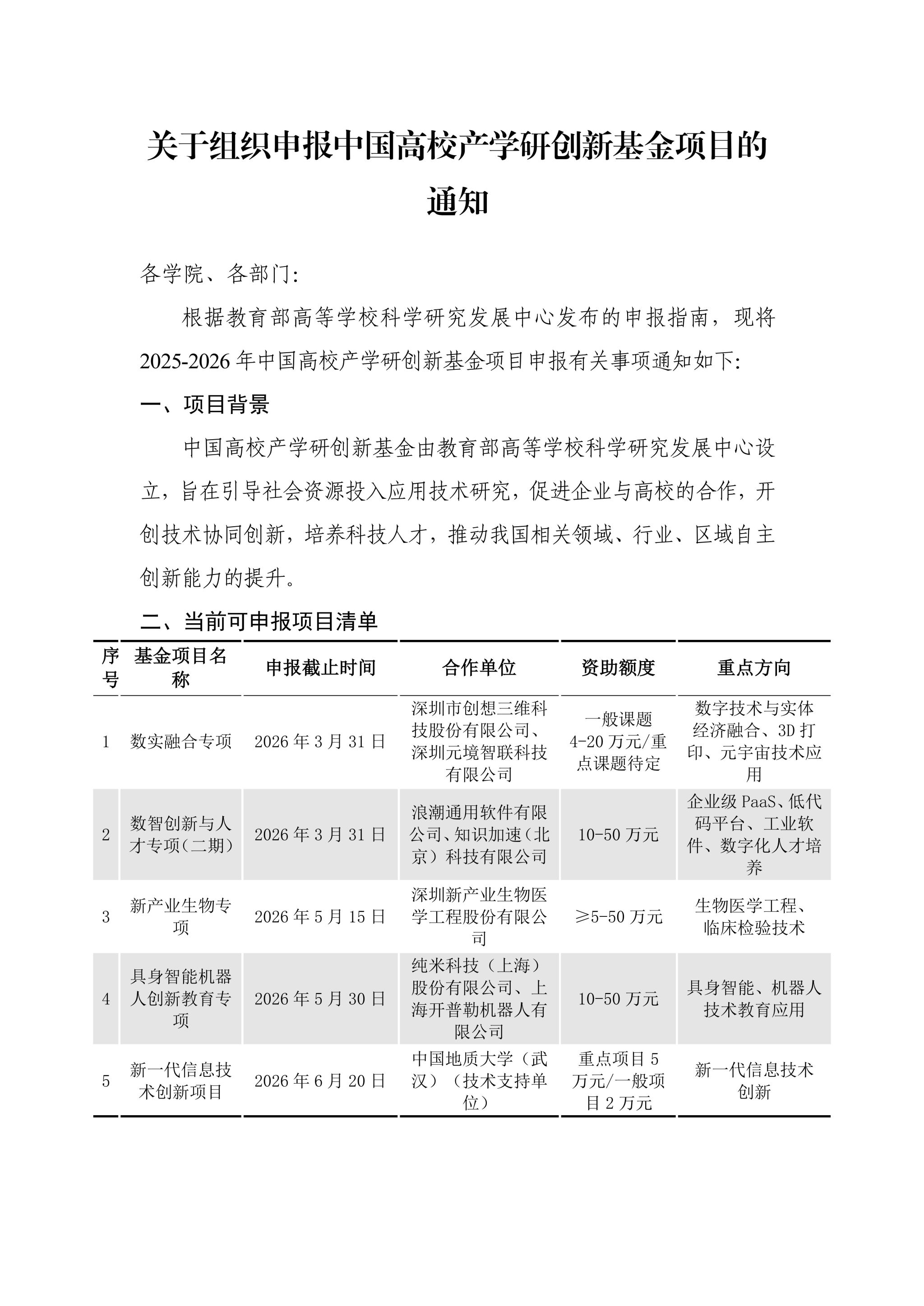
关于组织申报中国高校产学研创新基金项目的通知
创建时间:
2026-03-19
耿慧
浏览次数:
上一条:
转发市科委关于发布 2026年度创新生态建设计划“科普与科技传播” 项目申报指南的通知
下一条:
关于开展2027年度国家自然科学基金区域创新发展联合基金(上海)项目指南征集工作的通知